Instance Verification Kit (IVK)
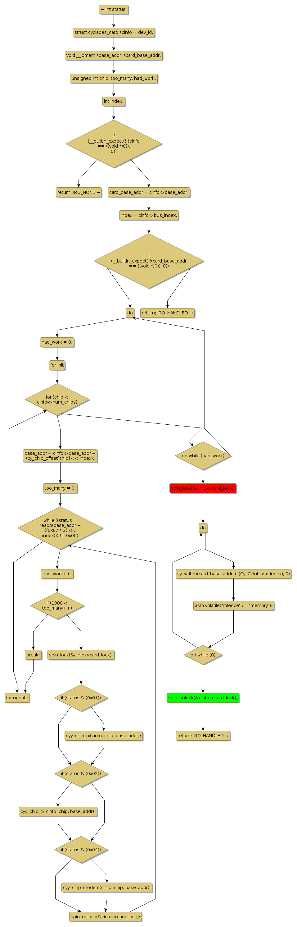
spin lock @ [22495+29+/linux-3.19-rc1/drivers/tty/cyclades.c]
Instance Signature: card_lock
|
The Matching Pair Graph:
|
|
Function Name
|
Control Flow Graph (CFG)
|
Events Flow Graph (EFG)
|
Source Correspondence
|
|
cyy_interrupt
|
|
|
[20779+13+/linux-3.19-rc1/drivers/tty/cyclades.c]
|